【行业深度】洞察2025:中国AR眼镜行业竞争格局及市场份额(附市场集中度、竞争状态总结等)
AR眼镜行业是我国智能装备体系的重要分支,也是数字经济发展板块的重要组成部分。行业内的中国企业也正处于快速发展阶段,从出货量市场份额来看,AR眼镜行业现今主要以多个国内初创企业为主导,除此之外,AR眼镜行业结合企业的注册资本划分,大致可以分为3个竞争梯队。其中,第一梯队以占据市场份额最多的几家企业为主,有雷鸟创新、太若科技、灵伴科技、影目科技等;第二梯队以实力强劲的部件制造、产品代工或集成厂商为主,有创维数字、立讯精密、歌尔股份等;另有许多新进企业处于第三梯队。


国内AR头部厂商以创业公司为主,排名前列的厂商均为成立时间较短的初创企业,在过去两年内均完成多轮大金额融资。在国内,雷鸟创新、Nreal、Rokid、INMO并称为“AR四小龙”,合计占整体市场份额(以出货量计算)超80%。据IDC数据显示,2023年,按AR眼镜出货量计算的中国AR厂商份额前四名,分别为XREAL(31.6%)、雷鸟创新(23.1%)、Rokid(18.4%)和影目(11.7%)。

总体而言,我国AR眼镜行业的市场集中度很高,从年度AR眼镜出货量情况来看,2023年中国AR眼镜市场CR5(前五家企业市占率)达89.9%,其中雷鸟创新以39.1%的市占率位居第一,XREAL、Rokid等紧随其后,行业市场集中度处于高水平。
这主要是因为光波导、Micro-LED等AR眼镜核心技术研发周期长、资金需求大,头部企业通过专利布局(如XREAL自研X1芯片)形成护城河,具有规模化生产优势;博士眼镜等渠道商与头部品牌(如雷鸟、Rokid)签订独家合作协议,覆盖全国80%以上线下门店,中小品牌难以触达终端用户,整体市场情况导致AR眼镜行业市场集中度维持在较高水平。

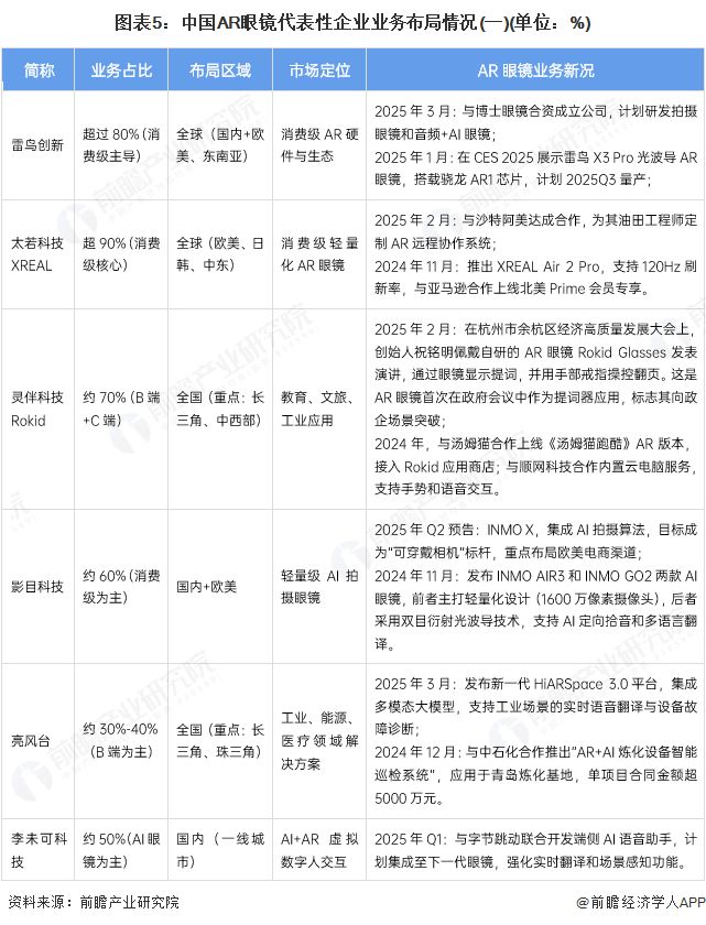
AR眼镜行业的代表性企业中,雷鸟创新、太若科技、灵伴科技、影目科技虽然是初创企业,尚在融资阶段,但这几家企业AR眼镜业务集中、布局覆盖范围广且出货量大。其他上市公司则通过参股子公司或新开AR业务参与AR眼镜行业的经营。AR眼镜产业的代表性上市企业布局情况如下:


从五力竞争模型角度分析,目前,我国AR眼镜行业属于智能装备细分行业,是AI+消费的重要载体,目前国家将其列为7大重点数字经济领域之一支持发展,AR眼镜替代品威胁一般;行业现有竞争者数量不多,而市场集中度很高,竞争程度一般;上游供应商一般为核心零部件供应企业,光波导、Micro-LED等是AR眼镜的核心技术,中国AR眼镜行业上游议价能力一般;而下游消费市场主要是各类消费用户和企业、军工用户,有一定议价能力;同时,因行业存在较高资金要求与技术门槛,潜在进入者威胁较小。

更多本行业研究分析详见前瞻产业研究院《中国增强现实(AR)行业发展前景预测与投资战略规划分析》
同时前瞻产业研究院还提供产业新赛道研究、投资可行性研究、产业规划、园区规划、产业招商、产业图谱、产业大数据、智慧招商系统、行业地位证明、IPO咨询/募投可研、专精特新小巨人申报、十五五规划等解决方案。如需转载引用本篇文章内容,请注明资料来源(前瞻产业研究院)。
更多深度行业分析尽在【前瞻经济学人APP】,还可以与500+经济学家/资深行业研究员交流互动。更多企业数据、企业资讯、企业发展情况尽在【企查猫APP】,性价比最高功能最全的企业查询平台。
特别声明:以上内容(如有图片或视频亦包括在内)为自媒体平台“网易号”用户上传并发布,本平台仅提供信息存储服务。
上海等多地遭遇蝉鸣困扰,树上滴水竟是蝉尿? 专家:含氨基酸、开云官方入口 开云网址糖类等营养物质,对人体本身无害,可通过打伞等方式应对
5C超充/配34.8kWh电池 新款别克GL8陆尊PHEV实测数据曝光
《红色的炼金术士和白色的守护者~蕾斯莱莉娅娜的炼金工房~》制作人访谈:努力追赶新时代
线 Pro 竞速版手机开启 realme UI 6 15.0.0.510 升级推送
输入店铺信息,获取专业全方面分析
* 您的信息将被严格保密,请放心填写